Instance Verification Kit (IVK)
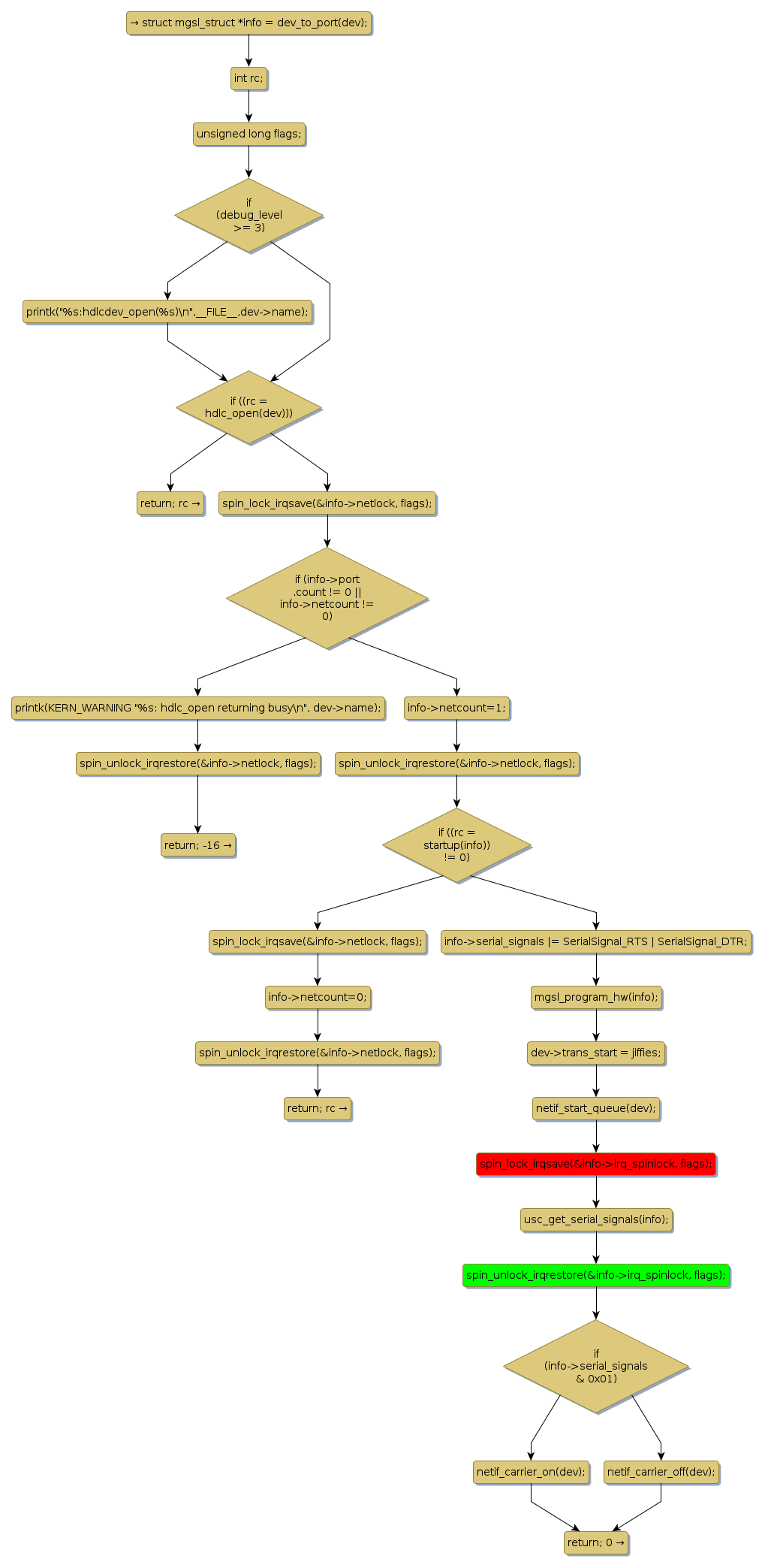
spin lock @ [226090+46+/linux-3.19-rc1/drivers/tty/synclink.c]
Instance Signature: irq_spinlock
|
The Matching Pair Graph:
|
|
Function Name
|
Control Flow Graph (CFG)
|
Events Flow Graph (EFG)
|
Source Correspondence
|
|
hdlcdev_open
|
|
|
[224958+12+/linux-3.19-rc1/drivers/tty/synclink.c]
|